
























Ventus KeyBlade Wayward Wind from Kingdom Hearts: Birth By Sleep ready to print and render with high-resolution texture (game-accurate) real-size
Include:
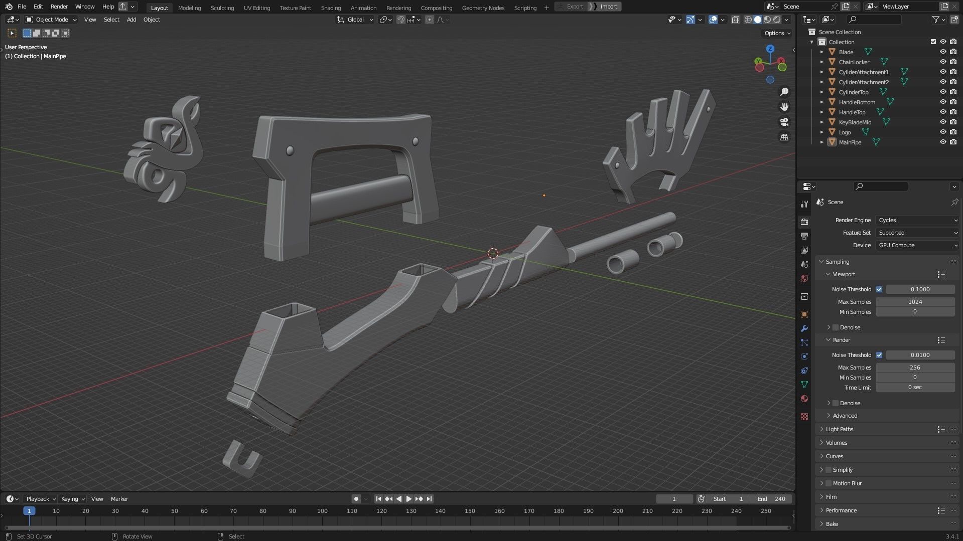
Programs Used: Blender 3.4, Zbrush 2021
Wayward Wind is a peculiar Keyblade that is designed to be easily wielded in reverse. The black handle is offset from the Keyblade as opposed to being aligned with it, and the guard is equally misaligned. The guard is a dull gold color and joins with the shaft of the Keyblade to fully enclose the handle. The shaft is grey, thin, and has a very slight curve outward. There are three thin, dull gold lines that decorate the middle of the shaft. Two short bars connect the main blade to the teeth. The Wayward Wind's teeth are grey like the blade and have a wing-like shape. They are comprised by five curved bars that decrease in size the lower they are on the Keyblade. The Keychain token is a green gem with two silver flurries of wind spiraling around it. Due to a late development change, the final design of the Wayward Wind differs from most of its depictions; although the teeth and the hilt are on the same side in the game and on the boxart, they are on opposite sides in Ventus's concept artwork, in his D-Link icon, and in the Birth by Sleep video. In particular, the Wayward Wind's design in the video was significantly simpler. In addition to the location of the teeth, the Keyblade was also much less smooth and more block-like, appeared more rusted and faded, and did not have a clearly defined color scheme. The gold tone of the handle simply faded into the dull silver tone of the rest of the weapon. It also lacked a Keychain. The Wayward Wind's English and Japanese names, as well as certain aspects of its design, reference Ventus's name, which means wind in Latin. Wayward Wind may also reference how Ventus runs away from the Land of Departure.