markhawk
Good!













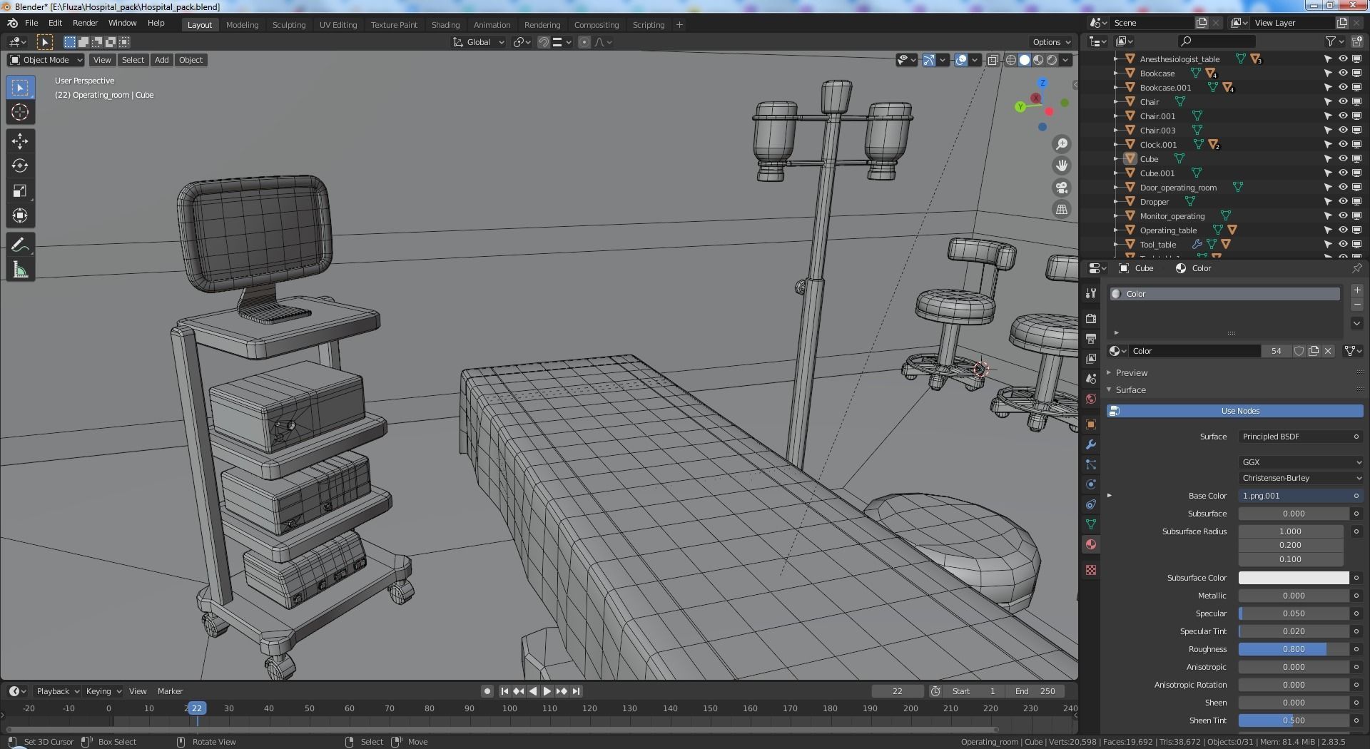
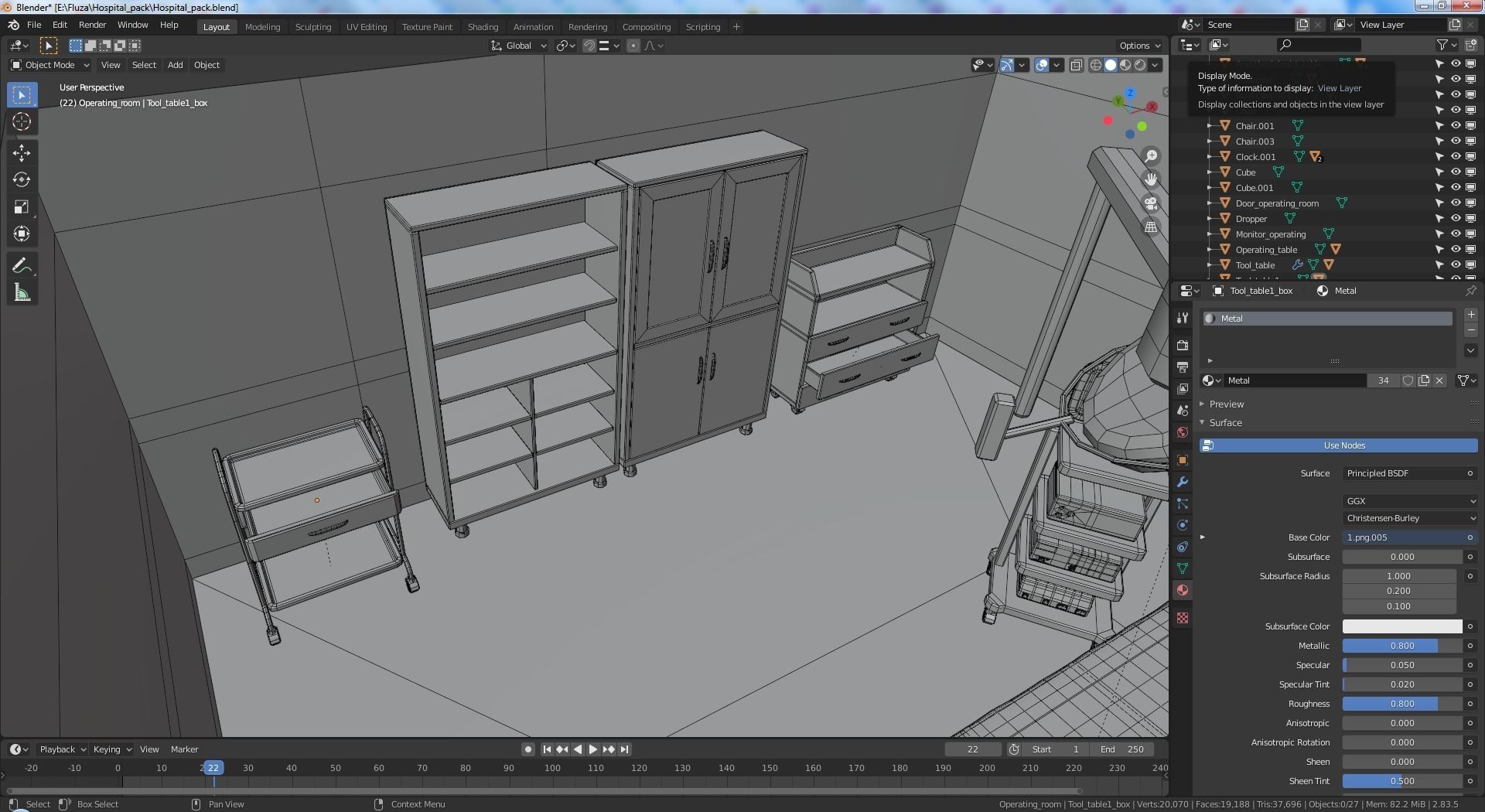
Cartoon operating room. The scene uses only 5 materials, so you can easily import and configure the scene in another program. I hope these models will help you to realize your idea.
If you like the models please rate it. Feel free to ask questions.
Don't forget that you can offer your price.